所有门店取消会员消费积分!胖东来实施最严管控!多个代购号仍顶风直播,有的称一个月能赚15万元
12月14日凌晨,胖东来发布史上最严的代购行为管控措施普通电脑能挖那种虚拟币。
据蓝鲸新闻,公告发布后仍有代购在抖音直播逛胖东来,并在直播间挂小黄车,消费者下单后代购当场拿货普通电脑能挖那种虚拟币。目前胖东来代购主要分为两类,一类是小规模的个人代购。此类代购往往以本地宝妈、大学生群体为主。他们根据购买商品的总额分级向消费者收取代购费,例如300元以内收取15元,1000元以上收取30元。另一类是大规模有组织的代购群体。在抖音上,一位粉丝数6w+的博主分享了自己在胖东来做代购的经历。据商家透露:“单次代购胖东来货品可高达30万元,主要采购胖东来自营产品,包括啤酒、果汁、茶叶等。一次利润在5万元,一个月采购3次。”如此计算,该商家一个月在胖东来代购能赚15万元。对于三四线城市的消费者来说,往返胖东来距离较远,代购就成了最好的选择。”

从博主发布的视频可以看到,单代购一次商品就需要用到三辆货车普通电脑能挖那种虚拟币。评论区内,不少消费者质疑称:“为什么自己去超市啥也抢不到,原来都是被代购抢走了。”
在电商平台、社交媒体上,以“胖东来代购”为关键词,可搜索出现上百个相关的用户,如“xx在胖东来、胖东来优选、胖东来搬运工”等普通电脑能挖那种虚拟币。其中有的粉丝数多达十几万,还有的店铺在电商平台做到了5皇冠。
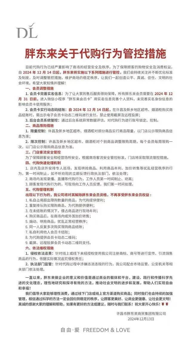
12月14日凌晨,胖东来商贸集团官方微信号发布公告称,由于目前代购行为严重影响商场经营安全及秩序,自即日起将实施代购行为管控措施,包括会员需完善会员卡实名信息和实行动态码结账,许昌及新乡地区超市、烟酒柜对部分商品实行商品限量,对个别商品调整限购周期,每个会员每周限购一次,以门店公示限购商品信息为准普通电脑能挖那种虚拟币。
胖东来表示,后台会员系统对代购行为实施账号锁定、控制普通电脑能挖那种虚拟币。店内及店外安排专人巡场,发现哄抢商品、利用商品牟利、加价转售等行为将第一时间制止,不听劝阻者将反馈至行政执法部门。商场内发现录播、直播等代购行为,工作人员第一时间制止、劝离。出现为代购提供便利等行为的会员账号将被解除资格。
胖东来称普通电脑能挖那种虚拟币,出现以下行为的,我公司将对其解除胖东来会员资格,不再享受胖东来会员权益:
1.私自占用超出限购数量的商品普通电脑能挖那种虚拟币,为代购提供便利;
2.重复排队购买限购商品普通电脑能挖那种虚拟币,为代购提供便利;
展开全文
3.在未结账的情况下普通电脑能挖那种虚拟币,侵占商品进行现场牟利;
4.购买商品后普通电脑能挖那种虚拟币,在商场内或外围加价转售;
5.煽动、哄抢商品普通电脑能挖那种虚拟币,扰乱正常经营秩序;
6.同一人反复多次购买限购商品结账;
7.私自利用普通电脑能挖那种虚拟币他人会员卡结账;
8.为代购提供会员卡动态二维码;
9.截屏、远程投屏会员卡动态二维码支付普通电脑能挖那种虚拟币。

另外还值得注意的是普通电脑能挖那种虚拟币,12月14日,胖东来创始人于东来在社交平台发文称,企业调改其实就两个方面:
一、给予管理人员及员工的收入普通电脑能挖那种虚拟币他们愿意投入这份工作;
二、产品质量和价格包括售后保障顾客放心安全满意普通电脑能挖那种虚拟币。

值得注意的是,胖东来最新宣布对会员积分进行调整,自2024年12月15日起,胖东来所有门店取消会员消费积分普通电脑能挖那种虚拟币。会员历史积分有效期一年,超出有效期后自动失效。

编辑|陈柯名 易启江
校对|何小桃

每日经济新闻综合每经网、蓝鲸新闻、公开消息等
每日经济新闻









评论